✨Try! Kỳ Thi Năng Lực Nhật Ngữ N3: Phát Triển Các Kỹ Năng Tiếng Nhật Từ Ngữ Pháp (Phiên Bản Tiếng Việt)





















Bộ giáo trình TRY! gồm một cuốn TRY! Start cho các bạn mới bắt đầu học tiếng Nhật và 5 cuốn TRY! N1, N2, N3, N4, N5 giúp phát triển các kỹ năng tiếng Nhật thông qua việc học ngữ pháp.
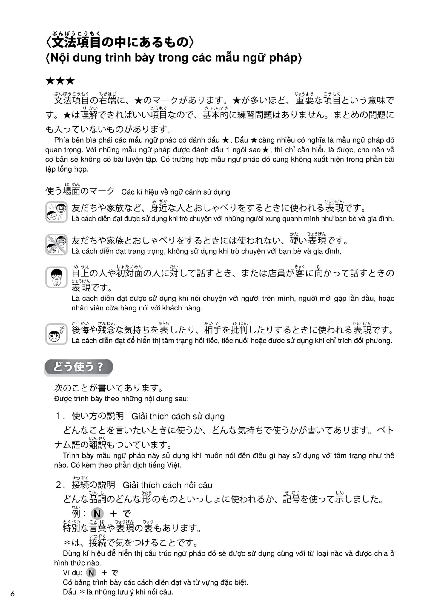
Bộ giáo trình này là tài liệu luyện thi thiết thực cho "Kỳ thi năng lực Nhật ngữ" các cấp độ từ N5 đến N1, giúp người học nắm chắc các điểm ngữ pháp và vận dụng chúng thông qua các bài luyện tập Nghe - Đọc.




Combo Tâm Thư Nhà Doanh Nghiệp + Tâm Thư Nhà Lãnh Đạo - Tâm Thư Nhà Doanh Nghiệp Tôi tin rằng làm cha mẹ ai cũng mong muốn con cái mình giỏi giang, thành đạt
ESG Quan Trọng Nhưng Không Đặc Biệt Hơn Tôn giáo bắt đầu bằng đức tin, nhưng khoa học bắt đầu bằng sự hoài nghi nghiêm túc. Cuốn sách này, giống như mọi câu trả lời
Đường Xưa Mây Trắng - Theo Gót Chân Bụt (Bìa Cứng) ------------ Đường Xưa Mây Trắng - Theo Gót Chân Bụt Đường Xưa Mây Trắng là một câu chuyện vô cùng lý thú về
Phương Pháp Giáo Dục Sớm Montessori Cho Trẻ Từ 0 - 3 Tuổi Tác giả Kannari Miki Người Dịch Mai Đỗ NXB NXB Dân Trí Năm XB 2020 Ngôn Ngữ Tiếng Việt Trọng lượng (gr)
1: DẠY CON QUẢN LÝ TIỀN BẠC TÁC GIẢ: Rashmi Sirdeshpande Dịch giả: 1980Edu THÔNG TIN XUẤT BẢN: Giá bìa: 139.000 Số trang: 164 Mã EAN: 8936066697385 NXB liên kết: NXB DÂN TRÍ Sách do
Công ty Học Liệu Sư Phạm giới thiệu: Sách - Combo Đại cương Lịch sử Việt Nam Tập 1- Tập 2 - tập 3 Tác giả: Nhiều tác giả Số trang: 1228 trang / 3
Combo Dr. Seuss - Ngôi Nhà Ngôn Ngữ (Bộ 5 Cuốn) Vào những năm 50 của thế kỷ 20, giới giáo dục Mỹ đau đầu với hiện trạng năng lực đọc hiểu của trẻ em
Montessori từ lâu đã được xem là phương pháp giáo dục giúp trẻ phát triển toàn diện về cả thể chất lẫn trí tuệ ngay từ sớm Bộ sách “Montessori phương pháp giáo dục sớm
Khởi Nghiệp Kinh Doanh Tinh thần kinh doanh và nỗ lực khởi nghiệp vừa là xu thế vừa là động lực quan trọng để phát triển kinh tế thế giới nói chung và Việt Nam
Combo Manga - Thám Tử Lừng Danh Conan - Bản Nâng Cấp: Tập 31 - 40 (Bộ 10 Tập) 1. Thám Tử Lừng Danh Conan - Tập 31 Xác chết kì lạ được phát hiện
Combo Vũ Điệu Của Thần Chết + Giai Điệu Tử Thần - Vũ Điệu Của Thần Chết Vũ điệu của Thần Chết là sự trở lại đầy ấn tượng của nhà hình sự học lừng danh
BỘ SÁCH THÔNG THÁI Sách Minh Triết: Giúp HIỂU ĐỜI - THẤU ĐẠO Con đường mà tất cả nhân sinh đều đi qua: Sơ khai, Lý trí, Thông thái, Hợp nhất. Từng giai đoạn có
GIẢI MÃ SIÊU TRÍ TUỆ 10 quy tắc gia tăng hạnh phúc, khơi nguồn thức tỉnh và nâng tầm ảnh hưởng Điều gì sẽ sảy ra nếu con người cứ vô thức sống theo những quan
Bộ 4 cuốn sách về Tư duy Phản Biện của Thinknetic 1. Tư duy phản biện từ làm quen đến thói quen: 9 tiêu chuẩn, 8 yếu tố, 7 đặc điểm đối với nhà tư
Triết Lý Lãnh Đạo Park Hang Seo hế kỷ XX là thời đại của phong cách lãnh đạo “thu hút”. Một chút bí ẩn, tài năng và khả năng khơi gợi cảm hứng mạnh mẽ
Combo Kỹ Năng Tư Duy - Kỹ Năng Sống : Này Cô Gái, Thức Tỉnh Đi!+Nội Tình Của Ngoại Tình ( Tặng Kèm Bookmark Green Life) 1)Này cô gái,thức tỉnh đi! Con đường đi qua
Tư Trị Thông Giám - Tập 11 Nối tiếp tập 10, Tư trị thông giám tập 11 bắt đầu từ nửa cuối thế kỷ thứ VI, khi đất nước Trung Quốc bước vào quá trình
Combo Ehon cần có dành cho lứa tuổi 3-6 ( 10 cuốn): 1. Chuyện những chiếc răng 2. Chuyện xì hơi 3. Mako và chuyến phiêu lưu trong bồn tắm 4. Món quà từ cửa
Nhìn Mặt Là Bắt Hình Dong 22 phương pháp đọc thấu diễn biến tâm lý qua ngôn ngữ hành vi Trong thời đại hiện nay, sự cạnh tranh hết sức khốc liệt, việc quan sát
Combo Những Nguyên Tắc Thành Công - Vươn Tới Đỉnh Cao Từ Xuất Phát Điểm Hiện Tại và Search Inside Yourself - Tạo Ra Lợi Nhuận Vượt Qua Đại Dương Và Thay Đổi Thế Giới
Combo Làm điều quan trọng + Sức mạnh của tập trung Combo gồm 2 cuốn: 1. Làm Điều Quan Trọng Lời giới thiệu được viết bởi nhà đồng sáng lập Google, Larry Page, cho quyển
Combo Làm Chủ Bình Minh - Sống Đời Xuất Chúng - CLB 5 Giờ Sáng và 365 Ngày Thong Dong Làm Chủ Bình Minh - Sống Đời Xuất Chúng - CLB 5 Giờ Sáng Nhà
Có rất nhiều bạn đã và đang chật vật với việc học ngữ pháp Tiếng Anh. Các bạn thấy ngữ pháp TA quá rộng, khó học, khó nhớ. Có bạn thì lại rất thạo ngữ
Có rất nhiều bạn đã và đang chật vật với việc học ngữ pháp Tiếng Anh. Các bạn thấy ngữ pháp TA quá rộng, khó học, khó nhớ. Có bạn thì lại rất thạo ngữ
Tác phẩm kinh điển của văn học Séc được dịch sang tiếng nước ngoài nhiều nhất. Karel Čapek từng nhận xét về cuốn sách: "Ở nhà trường, các thầy cô thường bảo chúng ta rằng sự
Những Đòn Tâm Lý Trong Bán Hàng (Tái Bản 2018) Những đòn tâm lý trong bán hàng chính là nghệ thuật bán hàng mà Brian Tracy, một doanh nhân thành đạt, đúc rút từ chính
Vấn đề đầu tiên mà các nhà đầu tư nước ngoài muốn đầu tư vào Việt Nam gặp phải hiện nay đó là các rào cản về hiểu biết pháp lý trong khi Việt Nam
Giới thiệu: 1. Sao chúng ta lại ngủ Là cuốn sách về giấc ngủ đầu tiên được viết bởi chính một chuyên gia khoa học hàng đầu, giám đốc Trung tâm về Khoa học Giấc
Thuật Đắc Nhân Tâm (Tái Bản 2020) Điều gì có thể chinh phục lòng người? Có phải ai sinh ra cũng có những phẩm chất hay sự nhạy cảm và tinh tế để gặt hái
Nghệ Thuật Diễn Thuyết Để Thành Công Diễn thuyết không chỉ là kỹ năng trình bày trước đám đông mà còn là một môn nghệ thuật đầy quyền năng. Với cuốn sách Nghệ thuật diễn thuyết
Bí Quyết Học Đâu Nhớ Đó Quyển sách này sẽ thay đổi cuộc đời bạn. Nó sẽ giúp bạn học hành tấn tới, học đâu nhớ đó hay xuất sắc vượt qua các kỳ thi,
SỨC MẠNH CỦA THÓI QUEN Chìa khoá quan trọng nhất để mở cánh cửa thành công chính là sự kết hợp nhuần nhuyễn những thói quen tốt với nhau. Câu hỏi đặt ra là làm
Combo Sách Kỹ Năng Thay Đổi Con Người: Tuổi Trẻ Đáng Giá Bao Nhiêu (Tái Bản) + Dám Bị Ghét + Sống Thực Tế Giữa Đời Thực Dụng / đã đến lúc thay đổi con
Suy Nghĩ Lớn , Hành Động Nhỏ Mọi người thường cho rằng có 3 cách để gia tăng lợi nhuận của một công ty, đó là cắt giảm biên chế và chi phí, thu nhỏ
1. Để Thế Giới Biết Bạn Là Ai Được xem là người khai sinh ra bộ môn khoa học về thành công, Napoleon Hill đã dành gần như trọn đời để phân tích, nghiên cứu,
Tôi, tương lai và thế giới Tôi, Tương lai & Thế giới ra đời đúng vào thời điểm cần thiết nhất đối với Việt Nam. Môi trường sống của chúng ta, kể cả ở Việt
Giá bộ: 274.000 VNĐ --------------- Công ty phát hành: First News - Trí Việt Tác Giả: Dale Carnegie Ngày phát hành: 2022 Số trang: 200 trang Kích thước: 10 x 15 cm Nhà xuất bản:
Combo Sách Kỹ Năng Thay Đổi Cuộc Đời: Thức Tỉnh Mục Đích Sống (Tái Bản 2019) + Gieo Trồng Hạnh Phúc (Tái Bản) + Tĩnh Lặng / Top Những Cuốn Sách Hay Bán Chạy Nhất
BeyondOrder - Vượt Lên Trật Tự - 12 Quy Tắc Cho Cuộc Sống “Ta phải đối diện với những hỗn độn liên tiếp này như thế nào?” Chúng ta đang sống trong một
Combo Manga - Komi - Nữ Thần Sợ Giao Tiếp: Tập 11 - 20 (Bộ 10 Tập) 1. Komi - Nữ Thần Sợ Giao Tiếp - Tập 11 Komi đi du lịch với cả nhà
Combo Điểm Bùng Phát và Những Kẻ Xuất Chúng( Kèm Sổ Tay) Điểm Bùng Phát Điểm Bùng Phát là một khoảnh khắc kỳ ảo, khi một ý tưởng, một xu thế, hay một hành vi xã
Tại sao phải trả tiền cho những điều phiền muộn? Tại sao chúng ta thoải mái trả quá nhiều cho một thứ gì đó ở hiện tại chỉ vì chúng ta đã trả quá cao
Mặt Dày Tâm Đen Có một bí quyết ẩn giấu dưới mọi thành công. Các vị tướng từ thời cổ đại biết bí quyết đó. Những người tiên phong khi đến Châu Mỹ biết bí
1 - Phương Pháp Giải Các Chủ Đề Căn Bản Hình Học 11 (Dùng Chung Cho Các Bộ SGK Hiện Hành) 2 - Phương Pháp Giải Các Chủ Đề Căn Bản Đại Số Và Giải Tích 11
Tư Duy Nhanh Và Chậm Chúng ta thường tự cho rằng con người là sinh vật có lý trí mạnh mẽ, khi quyết định hay đánh giá vấn đề luôn kĩ lưỡng và lý tính.
Cứ Làm Đi! Thế giới thật điện cuồng. Sáng tạo nghệ thuật thì thật khó. Vậy làm sao để bạn không ngừng phát triển? Trong những cuốn sách trước – Steal Like An Artist (tạm dịch: Trộm
Combo sách tư duy - kỹ năng sống: Tư Duy Vượt Giới Hạn, Thành Công Vượt Đám Đông + Mặc Kệ Thiên Hạ, Sống Đời Bạn Muốn (Bộ 2 cuốn) 1, Tư Duy Vượt
Nghề bất động sản – lựa chọn hoàn hảo cho bất kỳ người nào có máu kinh doanh và nhiều tham vọng Với chi phí khởi nghiệp tương đối thấp và không có mức trần
Kinh Nghiệm Thành Công Của Ông Chủ Nhỏ Kinh Nghiệm Thành Công Của Ông Chủ Nhỏ là một cuốn sách có nội dung khác biệt với những cuốn sách kinh doanh thông thường khác, có thể
Nghề bất động sản – lựa chọn hoàn hảo cho bất kỳ người nào có máu kinh doanh và nhiều tham vọng Với chi phí khởi nghiệp tương đối thấp và không có mức trần
Nghề bất động sản – lựa chọn hoàn hảo cho bất kỳ người nào có máu kinh doanh và nhiều tham vọng Với chi phí khởi nghiệp tương đối thấp và không có mức trần
Nghề bất động sản – lựa chọn hoàn hảo cho bất kỳ người nào có máu kinh doanh và nhiều tham vọng Với chi phí khởi nghiệp tương đối thấp và không có mức trần
Combo Kỹ Năng Xây Dựng Đội Nhóm Mạnh : Đội Nhóm Bất Khả Chiến Đại - Thành Công Từ Kỷ Luật Đến Trách Nhiệm + 100 Phương Động Lực Cho Đội Nhóm Chiến Thắng (
Nghề bất động sản – lựa chọn hoàn hảo cho bất kỳ người nào có máu kinh doanh và nhiều tham vọng Với chi phí khởi nghiệp tương đối thấp và không có mức trần
Nghề bất động sản – lựa chọn hoàn hảo cho bất kỳ người nào có máu kinh doanh và nhiều tham vọng Với chi phí khởi nghiệp tương đối thấp và không có mức trần
Nghề bất động sản – lựa chọn hoàn hảo cho bất kỳ người nào có máu kinh doanh và nhiều tham vọng Với chi phí khởi nghiệp tương đối thấp và không có mức trần
America Shark Tank: Cách Biến Ý Tưởng Triệu Đô Thành Hiện Thực Của Shark Lori Greiner Lori Greiner là một trong những doanh nhân thành đạt và được tìm kiếm nhiều nhất ở Mỹ. Nhưng
Thông tin chi tiết Mã hàng8935250716536 Dự Kiến Có Hàng23/08/2025 Tên Nhà Cung CấpIPM Tác giảNatsuki Kizu Người DịchTrần Yang NXBDân Trí Năm XB2025 Ngôn NgữTiếng Việt Trọng lượng (gr)550 Kích Thước Bao Bì19.2 x
Mỗi con người là một cá thể vô cùng phức tạp. Vì thế, khi loanh quanh trong đời mình, người ta dễ sa vào ma trận cảm xúc, không còn nhìn thấy đường đi.
Khéo Ăn Nói Sẽ Có Được Thiên Hạ ( Tái Bản ) Trong xã hội thông tin hiện đại, sự im lặng không còn là vàng nữa, nếu không biết cách giao tiếp thì dù
👁️ 155 | ⌚2025-09-28 21:40:24.734
#2 ÔN NƯỚC RÚT N3: Luyện nhanh 40 câu ngữ pháp chuẩn CONCEPT ra đề JLPT mới nhất
Chiến thuật N3: Lấy trọn 60 điểm Từ vựng - Hán tự - Ngữ pháp - JLPT N3 biến KHÓ thành DỄ

#2 ÔN NƯỚC RÚT N3: Luyện nhanh 40 câu ngữ pháp chuẩn CONCEPT ra đề JLPT mới nhất
Chiến thuật N3: Lấy trọn 60 điểm Từ vựng - Hán tự - Ngữ pháp - JLPT N3 biến KHÓ thành DỄ

VÒNG TAY PHONG THỦY ĐÁ TỰ NHIÊN BẢN VUÔNG NHIỀU MÀU ĐÁ CỦA VIỆT NAM 1.Tên gọi: Vòng tay đá thật khi thác tại VN. ĐÁ LÀ CẨM THẠCH-cẩm thạch là đá, chế tác tại
Giày cao gót nữ đẹp đế xuồng 5 phân hàng hiệu rosata hai màu nâu trắng ro631 Những mẫu giày cao gót nữ của rosata sẽ đáp ứng các tiêu chí sau - Thiết
MÔ TẢ SẢN PHẨM: Sandal nữ đế xuồng, quai ngang, mũi nhọn ROSATA RO740 - 5p - Vàng đồng - BKSTORE Giày được làm từ chất liệu da PU cao cấp, bền và dễ lau
- Tên sạc: Sạc dành cho Laptop LG Gram 2020 17Z90N 2021 15Z970 14Z970 13Z975 15Z980 15Z960 19040G - Công suất: 65W - Chuẩn chân cắm: (3.0mm * 1.1 mm) - Điện áp vào(input): 100V
Áo len nam dài tay cổ tim màu xanh đen NOVELTY 180559I với thiết kế tinh tế, sang trọng và cá tính chắc chắn mang đến sự tự tin và thu hút . Chất liệu
Áo len nam dài tay cổ tim màu đỏ đô NOVELTY 180560I với thiết kế tinh tế, sang trọng và cá tính chắc chắn mang đến sự tự tin và thu hút . Chất liệu
Áo len nam dài tay cổ tim màu ghi đậm NOVELTY 180561I với thiết kế tinh tế, sang trọng và cá tính chắc chắn mang đến sự tự tin và thu hút . Chất liệu
Áo len nam dài tay cổ tròn màu đen NOVELTY 180575T với thiết kế tinh tế, sang trọng và cá tính chắc chắn mang đến sự tự tin và thu hút . Chất liệu len
Áo len nam dài tay cổ tròn màu đỏ đô NOVELTY 180577T với thiết kế tinh tế, sang trọng và cá tính chắc chắn mang đến sự tự tin và thu hút . Chất liệu
Áo len nam dài tay cổ tròn màu ghi đậm NOVELTY 180578Tvới thiết kế tinh tế, sang trọng và cá tính chắc chắn mang đến sự tự tin và thu hút . Chất liệu len
'Áo thun nam Polo NOVELTY kiểu dệt sọc Melange mới lạ, đẹp mắt. Chất vải siêu nhẹ, mỏng mát nhưng không kém phần tinh tế. Phù hợp với nhiều độ tuổi, phong cách. Có khả
Quần short tây nam Novelty in họa tiết 2101380 được may từ chất liệu chọn lọc kết cấu vải tốt, thiết kế tối giản, kiểu dáng trẻ trung mang đến sự mạnh mẽ, lịch lãm
Quần short tây nam Novelty in họa tiết 2101410 được may từ chất liệu chọn lọc kết cấu vải tốt, thiết kế tối giản, kiểu dáng trẻ trung mang đến sự mạnh mẽ, lịch lãm
-Chất liệu Cool Poly tạo độ mát lạnh, mềm mướt, ít nhăn - Thấm hút mồ hôi cực tốt -Cổ sơ mi, có túi lịch lãm 95%Cool Polyester; 5%Lycra
Thành phần 95%Cool Polyester; 5%Lycra Form Regular fit Mô tả Áo Polo nam Novelty Regular fit NATMINMCLR210069N Mã sản phẩm NATMINMCLR210069N
Thành phần 95%Cool Polyester; 5%Lycra Form Regular fit Mô tả Áo Polo nam Novelty Regular fit NATMINMCLR210083N Mã sản phẩm NATMINMCLR210083N
Thành phần 95%Cool Polyester; 5%Lycra Form Regular fit Mô tả Áo Polo nam Regular fit NATMINMCLR210090N Mã sản phẩm NATMINMCLR210090N
Thông tin sản phẩm Thành phần 70%Cotton 25% Spun 5% Lycra Form Regular fit Mô tả Quần jogger nam họa tiết in dập nổi Novelty Regular fit đen NQGMMDMT3R230551Q • Quần jooger nam trơn màu.
Thông tin sản phẩm Thành phần 70%Cotton 25% Spun 5% Lycra Form Regular fit Mô tả Quần jogger nam họa tiết in dập nổi Novelty Regular fit xanh xám nhạt NQGMMDMT3R230552Q • Quần jooger nam
Cải tiến trên thiết kế Polo Novelty với chất vải Freezing Polyamide tạo cảm giác mát lạnh khi tiếp xúc cùng với thiết kế đơn giản, trẻ trung và thanh lịch.